暨南大学源于 1906 年由清政府创立的暨南学堂,秉承“面向海外、面向港澳台”的办学方针,已成为蜚声海内外的华侨最高学府。 学校学科齐全、文理工医兼备,设有 38 个学院,58 个系,27 个直属 研究院(所);有本科专业 105 个,一级学科博士学位授予点 26 个, 一级学科硕士学位授予点 41 个,专业学位授权类别 32 种;有博士后流动站 19 个,博士后科研工作站 1 个。目前,学校有国家“双一流”建设学科 1 个,国家重点学科二级学科 4 个、国务院侨办重点学科二 级学科 8 个、国家中医药管理局中医药重点学科二级学科 2 个、广东 省重点学科一级学科 22 个、广东省重点学科二级学科 12 个,广东省 重点学科交叉学科 1 个。学校的化学、临床医学、工程学、药理学与毒理学、材料科学、生物学与生物化学、农业科学、环境科学/生态 学、植物学与动物学、分子生物学与遗传学、社会科学总论、神经科学与行为学、计算机科学等 13 个学科进入 ESI 世界排名前 1%。
暨南大学口腔医学教育始于 1978 年由原华西医科大学口腔医学院吕培锟教授创建的口腔医学系,1982 年正式招收口腔医学专业本科学生,1998 年获批口腔临床医学硕士学位点,2000 年成为首批口腔医学专业硕士学位授予点,2012 年获批口腔医学一级学科硕士学位点。2016 年 7 月口腔医学院正式成立,口腔医学系的师资力量与暨南大学附属第一医院口腔医疗中心的医疗资源整合、优势互补。2017 年 5 月口腔医学院与广东省顺德区人民政府签订合作协议,共 建暨南大学附属口腔医院,2021 年 5 月完成升级改造并投入使用,牙椅数增至 70 张。我校以药学为主的学科入选 2017 年首轮和 2021 年第二轮国家“双一流”建设学科名单,口腔医学被纳入生物医药学科群。2018 年通过教育部本科教学工作审核评估。2020 年口腔医学专业获批省级一流本科专业建设点,2021 年口腔医学实验中心获批省级实验教学示范中心,2022 年成功入选国家级一流本科专业建设点,2024 年顺利通过教育部本科专业认证。
现将我院承办 2025 年暨南大学口腔医学专业高级研修课程项目有关事项说明如下:
一、开课专业与人数 1.专业代码:口腔医学(105200); 2.招收计划人数:80 人。
二、招收条件
1.拥护中国共产党的领导,拥护社会主义制度,品德良好,遵纪守法,诚实守信,身体健康。具有良好的医德医风,团结协作,爱岗敬业,无学术不端行为。
2.本专业仅限口腔医学类已获得学士学位的本科毕业生报考,并满足以下要求:
(1)正在接受住院医师规范化培训或已获得《住院医师规范化 培训合格证书》;
(2)持有本科学历证、学士学位证在职临床医师及应届毕业生。
三、课程学习
1.课程学习时间 2 年。
2.学习方式:采用周六、周日或节假日授课,以面授为主。具体上课安排,待录取后另行通知。
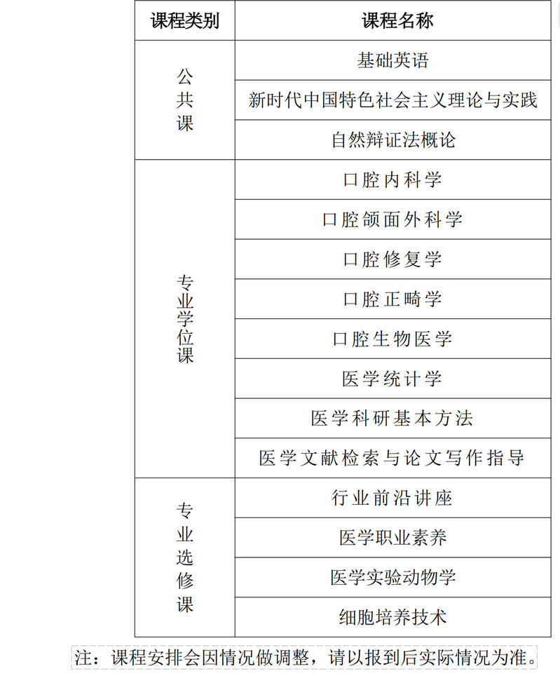
3.课程计划表如下:课程设置:分公共课、专业学位课及选修课。

四、报名与资格审查1.网上报名方式:在暨南大学研究生院https://gs.jnu.edu.cn/主页的“研究生教育相关系统”栏目,点击“高级研修课程报名及校外课程进修”注册登录或点击报名链接如下https://yjsxt.jnu.edu.cn/gsapp/sys/gjyxbbmsqappjnu/entrance.do。2.提交纸质材料:报名登记表(系统打印)、身份证、一寸免冠照片 2张(背面用铅笔写上姓名)、学位证书、毕业证书、执业医师证、住院医师规范化培训合格证(或在培证明)等材料原件及复印件,原件审核后收取相关复印件。其中网上报名登记表须所在单位推荐同意盖章,并备注“无违法违纪等不良行为”字样。网上报名结束后,请将相关材料原件扫描件到学院指定邮箱:jnukqyxyyjs@163.com,文件名称:报名专业名称+考生姓名,文件格式:PDF文件(所有材料合成 1个 PDF文件)。3.现场确认地址:广州市黄埔大道西 601号暨南大学医学院楼503A-口腔医学院党政办公室。4.系统报名起止时间:2025 年 6 月 20 日- 9 月 1日。5.现场确认起止时间:另行通知。
五、录取方式录取实行申请-审核制,根据申请人的申请材料,视情况安排面试,择优录取。经审查合格后,可在系统查看录取结果。
六、学费缴纳
课程学习费用标准 20000元/年。录取后一周内通过报名系统缴纳学费,逾期未缴纳学费者不予补办,第三个学期开学两周内交第二年学费。注:录取两周后,因个人原因不能完成学业者,视为自动放弃学习,不退学费。
七、结业出勤、考试成绩合格者,可获得相应学分;全部课程合格者,可获《暨南大学高级研修课程结业证书》。课程期间将严格实行考勤制度,到课率占最终成绩的 30%,如有课程不及格的,直接参加下一年度课程重修,必须通过所有课程方可结业。
八、报名咨询黄老师金老师,电话 020-85226910、38214378,电子邮箱jnukqyxyyjs@163.com;
在线咨询请实名加入预报名 QQ群 1053020887
备注:其余费用(论文指导费等额外收取)根据学校相关规定收取,交费时间另行通知。
图文|暨南大学口腔医学院
编辑|金洛伊
初审|黄仁龙
复审|王海兰
终审|黄跃 昌伟